-
설치
pip install scikit-learn또는pip install sklearn이렇게 설치하면 dummy같은 sklearn이 먼저 설치되면서 scikit-learn이 설치된다. 삭제할 때도 2가지를 삭제해야 한다.python에서 못찾을 경우도 있다. 첫번째 방법을 권장한다.
C:/>pip list Package Version -------------------- ----------- ... scikit-learn 1.1.1 sklearn 0.0기본정보

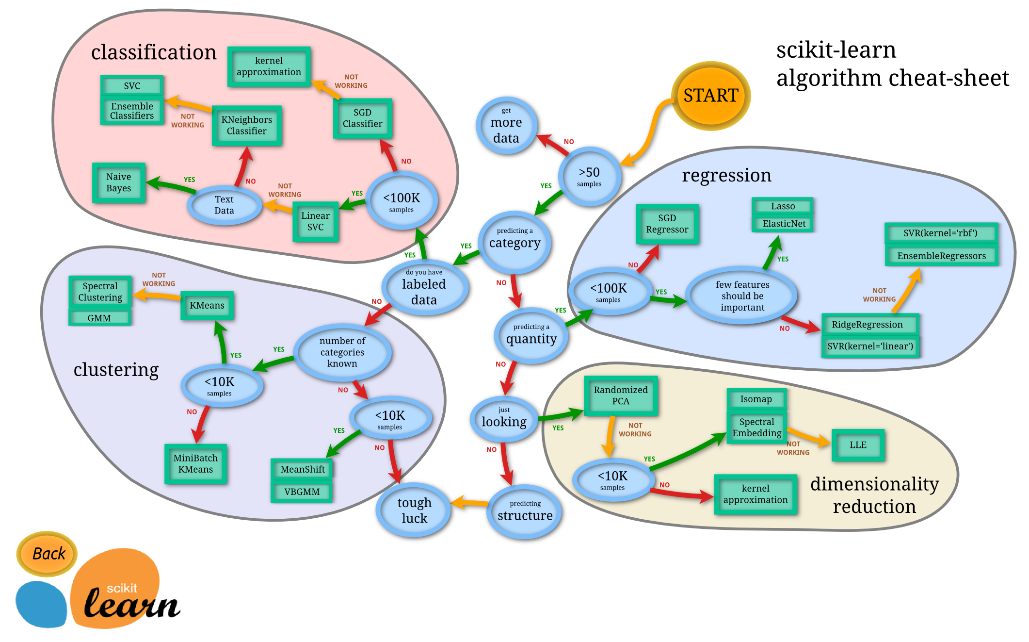
출처 https://scikit-learn.org/stable/tutorial/machine_learning_map/index.html;
'Python' 카테고리의 다른 글
Python numpy.reshape (0) 2021.04.12 ScikitLearn 내장 손글씨 숫자 (0) 2021.04.12 OpenCv haarcascades 얼굴인식 (0) 2021.04.12 Python Scikit-Learn LinearSVC And학습 (0) 2021.04.12 Anaconda 가상환경 (0) 2021.04.04 Anaconda create 명령어(command, 새 conda 환경 생성) (0) 2021.04.04 Anaconda 명령어(command) (0) 2021.04.04 Python Anaconda (0) 2021.04.04